NEWS CENTER
新闻中心
喜报!ks凯时伟业省部级科技前进一等奖+1!
揭晓时间: 2025-02-25
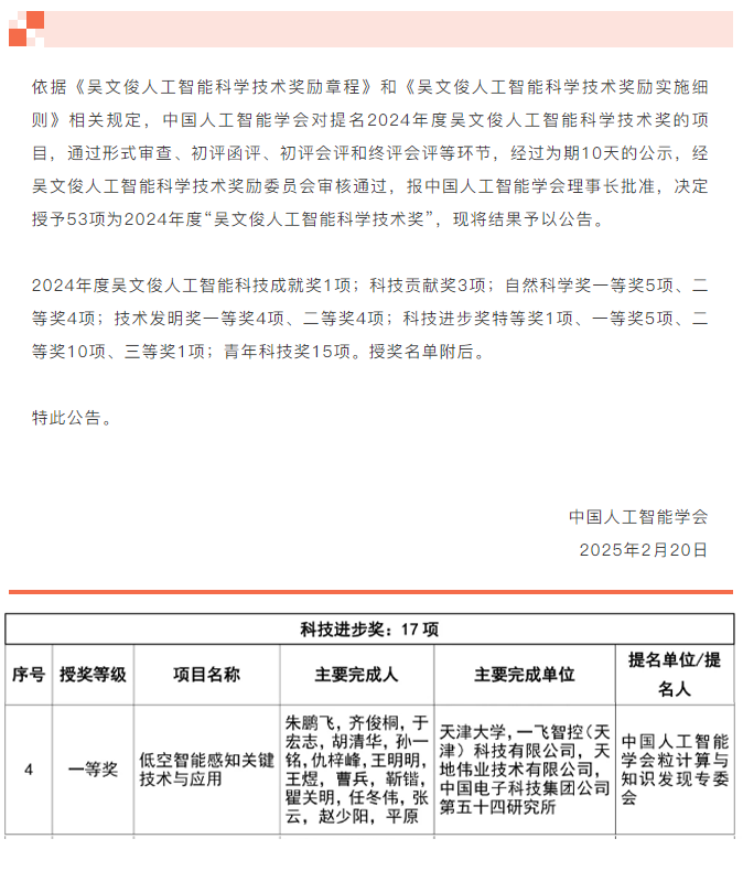
2月20日,2024年度吴文俊人工智能科学手艺奖授奖项目信息正式宣布,ks凯时伟业在省部级科技立异声誉上再添一枚“勋章”。
经由经由评审委员会层层审查、严酷论证,ks凯时伟业与天津大学、一飞智控(天津)科技有限公司、中国电子科技集团公司第五十四研究所团结研发的“低空智能感知要害手艺与应用”项目荣获中国人工智能学会科技前进一等奖。这是ks凯时伟业所获的第11项省部级科学手艺立异一等奖。

▲图源:中国人工智能学会网站
“吴文俊人工智能科学手艺奖”以中国智能科学研究的开拓者和领武士、首届国家最高科学手艺奖获得者吴文俊命名,经科学手艺部批准设立,由国家级学会—中国人工智能学会提倡主理。该奖项被誉为“中国智能科学手艺最高奖”,代表人工智能领域的最高声誉象征。奖励在智能科学手艺运动中做出突出孝顺的单位和小我私家,以一直推进中国智能科学手艺领域立异与生长。
低空感知易受卑劣天气和低光照情形影响,导致“看不清”,低空场景高动态转变且地面小目的麋集,导致“看禁绝”,多无人机跨视角差别大及单机视野目的易受遮挡,难以“看得全”。针对以上要害挑战,本项目提出低空重大情形全天候感知、低空感知基础模子自主进化、多机跨视角协同感知手艺,构建一套完整的低空智能感知平台,实现低空智能感知“看得清”、“看得准”、“看得全”。项目效果获授权发明专利80余项,软件著作权100余项,其中多项发明专利获河北省专利奖一等奖、中国·雄安高价值专利大赛银奖、天津市专利优异奖;揭晓高水平论文60余篇 (其中SCI一区/CCF-A论文50余篇);主编无人机国家标准1项、整体标准2项,参编国家标准2项。项目效果支持形成单机智能与集群协同两大产品群,累计销售约33.4万台套。项目效果应用于100余家省市级单位及企业,赋能安防巡检、水情监测、应急搜救等典范低空场景,经济社会效益显著。
多年来,ks凯时伟业始终以科技立异驱动企业生长,一直加大科研投入,提升企业焦点竞争力。在产学研相助、焦点手艺突破、科技效果转化等方面取得了丰富的效果,主持和加入起草国家/行业标准26项,拥有专利/软件著作权900余项。
面临未来,ks凯时伟业将进一步瞄准国家重大战略需求,一连加大企业研发投入力度和产学研相助深度,推动焦点要害手艺研发,增进科技效果转化,实现科技立异与工业立异融合生长,为实现高水平科技自主自强、生长新质生产力作出更大孝顺!

+86-022-58596000











